Introduction to KreditCheck B2B
Evaluate your business client's account to make more informed credit decisions.
The API for KreditCheck B2B can be found at finAPI Solutions API Documentation.
To use the API, a Process Token is required, which can be obtained with the Process Controller: Obtain Authorization via Process Controller.
What it solves
With the KreditCheckB2B, credit decision processes for business clients can be significantly accelerated. To make the manual checking of the business client's accounts more efficient in the course of a credit process, our KreditCheckB2B can be used. It helps to reliably assess the creditworthiness of your business clients and reduce the burden on your own employees.
The KreditCheck is based on a thorough analysis of one, or more, of the business client’s accounts. Various factors are taken into account, including operating revenue, different kinds of personnel costs, and possible risk factors.
Thanks to KreditCheck B2B, the credit check becomes much more efficient and bank advisors can make faster and more informed decisions. They receive a detailed report on the business client's creditworthiness, which can serve as a basis for granting loans or other financial transactions.
KreditCheck B2B
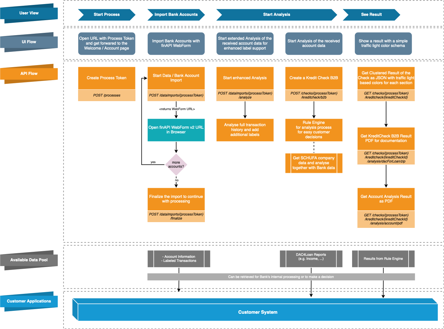
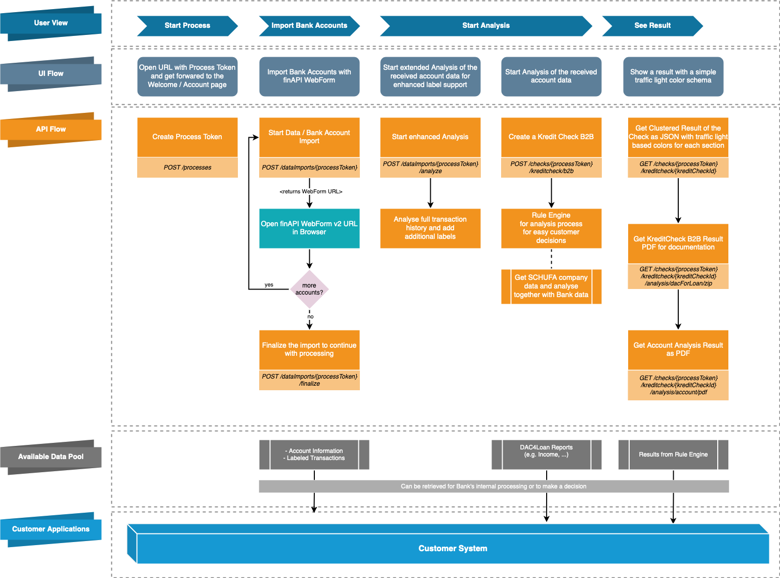
KreditCheck B2B allows financial institutions to analyze their customers through a simple process. As a result, the institution receives a basic recommendation, as well as PDF files for documentation.
The result is determined based on the customer's account data. Various reports and a rule engine are used for this purpose.
The Rule Engine already has a basic rule set, but this can always be discussed and modified with the customer.
As a result, the Bank's final credit decision can often be made based on the result of the credit check, since general rules and also the Bank's individual rules have already been taken into account.
Please always make sure that the extended analysis has been started for KreditCheck B2B. In the case of B2B, this is absolutely necessary in order to obtain accurate results.
This strong simplification via the API and in the UI makes the process easy to understand for customers and provides all relevant data for the bank without requiring complex integration.
In detail, the process looks like this in an abstract form:
