Introduction to KreditCheck B2C
Evaluate your customer's account to make more informed credit decisions.
The API for KreditCheck B2C can be found at finAPI Solutions API Documentation.
To use the API, a Process Token is required, which can be obtained with the Process Controller: Obtain Authorization via Process Controller.
What it solves
With the KreditCheckB2C, credit decision processes can be significantly accelerated. To make the manual checking of the customer's accounts more efficient in the course of a credit process, our KreditCheckB2C can be used. It helps to reliably assess the creditworthiness of your customers and reduce the burden on your own employees.
The KreditCheck is based on a thorough analysis of one, or more, of the customer's accounts. Various factors are taken into account, including income, cost of living, and possible risk factors.
Thanks to KreditCheck B2C, the credit check becomes much more efficient and bank advisors can make faster and more informed decisions. They receive a detailed report on the customer's creditworthiness, which can serve as a basis for granting loans or other financial transactions.
KreditCheck B2C
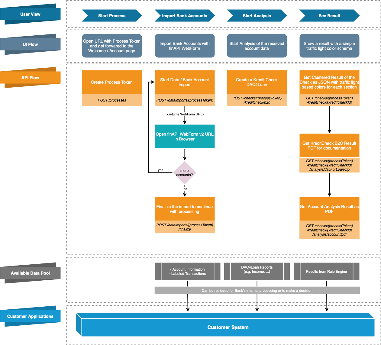
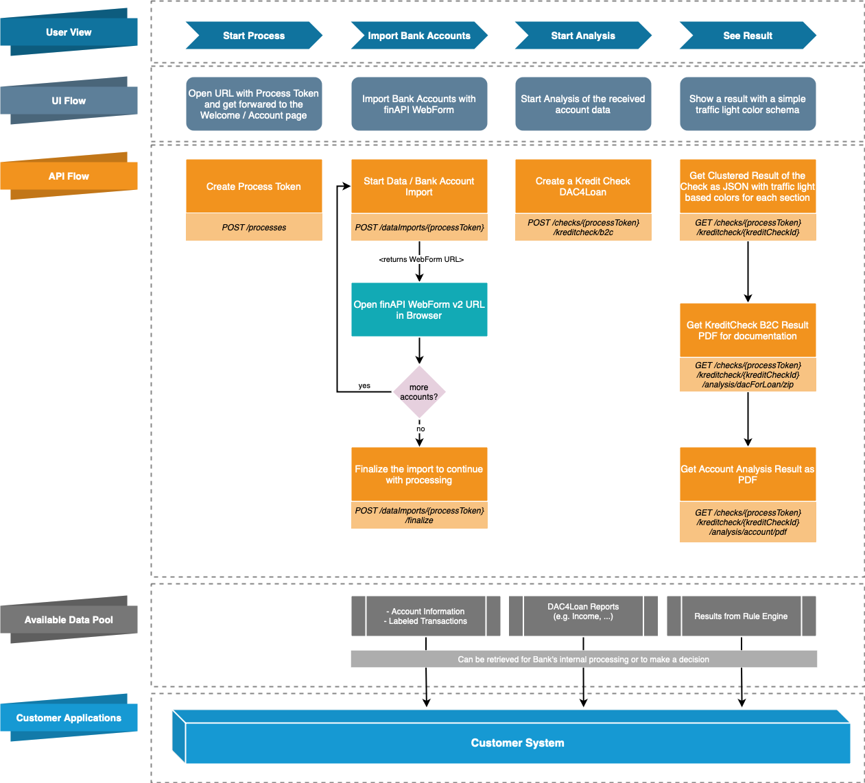
KreditCheck B2C allows financial institutions to analyze their customers through a simple process. As a result, the institution receives a basic recommendation, as well as PDF files for documentation.
The result is determined on the basis of the customer's account data. Various reports and a rule engine are used for this purpose.
The Rule Engine already has a basic rule set, but this can always be discussed and modified with the customer.
As a result, the Bank's final credit decision can often be made based on the result of the credit check, since general rules and also the Bank's individual rules have already been taken into account.
This strong simplification via the API and in the UI makes the process easy to understand for customers and provides all relevant data for the bank without requiring complex integration.
In detail, the process looks like this in an abstract form:
