Technical integration
About the Service
VOP is an interface that allows your application to communicate with payment and account services of various banks under PSD2 regulations.
This documentation is about a so-called Sandbox service that provides the possibility to test the access to bank data via the VOP interface using test data.
The OpenAPI Definition with examples and additional hints is available under https://docs.finapi.io/?product=vop
How to Register
For VOP Sandbox, no client registration is required.
VOP API Access
In order to access VOP API, several prerequisites must be met first, which are provided and authorised by third parties.
You must be registered as a PSP at NCA of your country (Bafin in Germany, FMA in Austria)
You must obtain a valid PSD2-compliant client certificate to authenticate your application to the VOP API (see for example here https://www.bundesdruckerei.de/en/Service-Support/Service/Certificates-PSD2 on how to obtain a valid certificate)
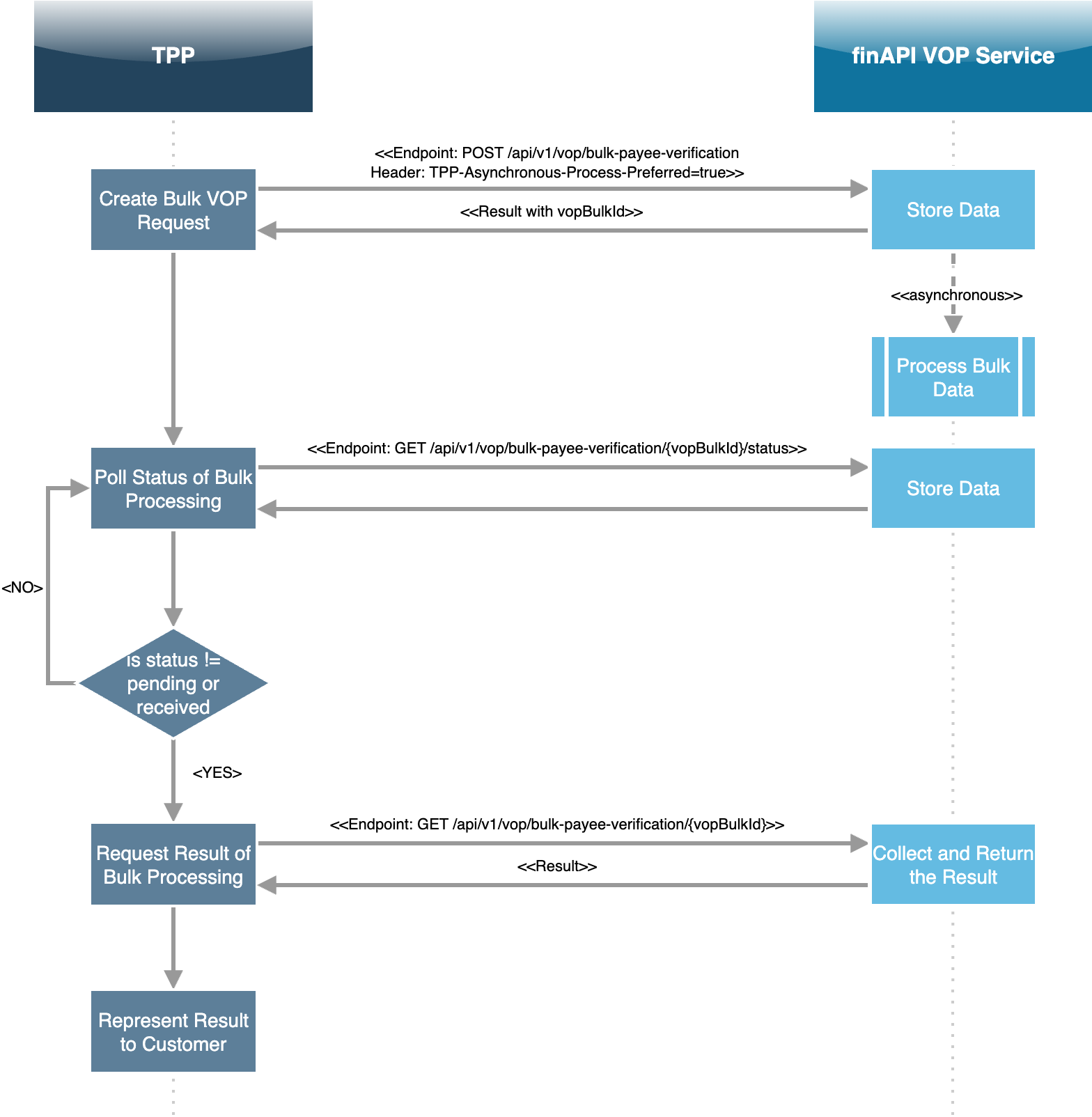
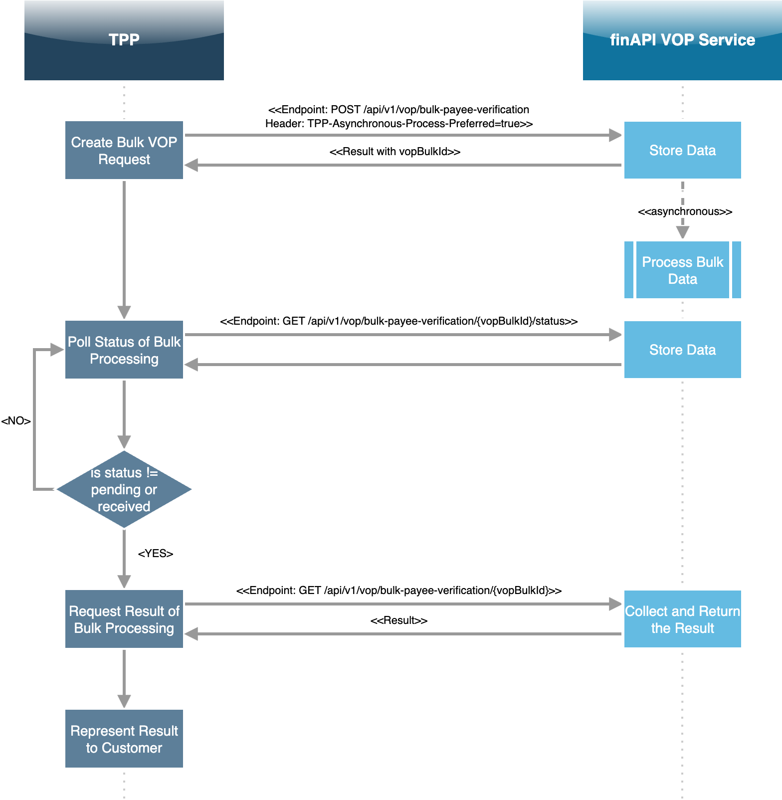
VOP Bulk Processing
VOP offers various options for bulk payments.
Smaller bulk payments can be processed directly, as with single payments.
Larger bulk payments can use asynchronous mode.
Asynchonous Bulk Processing
In asynchronous mode, transactions are processed in the background and the calling client does not have to wait actively, which can lead to timeouts.
To activate this, set the header TPP-Asynchronous-Process-Preferred to true at the endpoint POST /api/v1/vop/bulk-payee-verifications.
The result is a vopBulkId, which allows you to retrieve the status of the bulk processing. If this is not pending or received, the results can be retrieved.
The flow of asynchronous processing is as follows:
