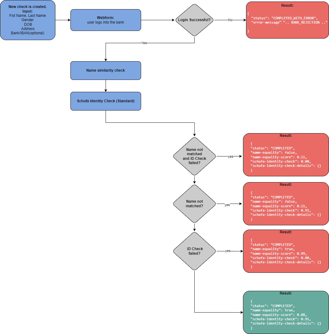
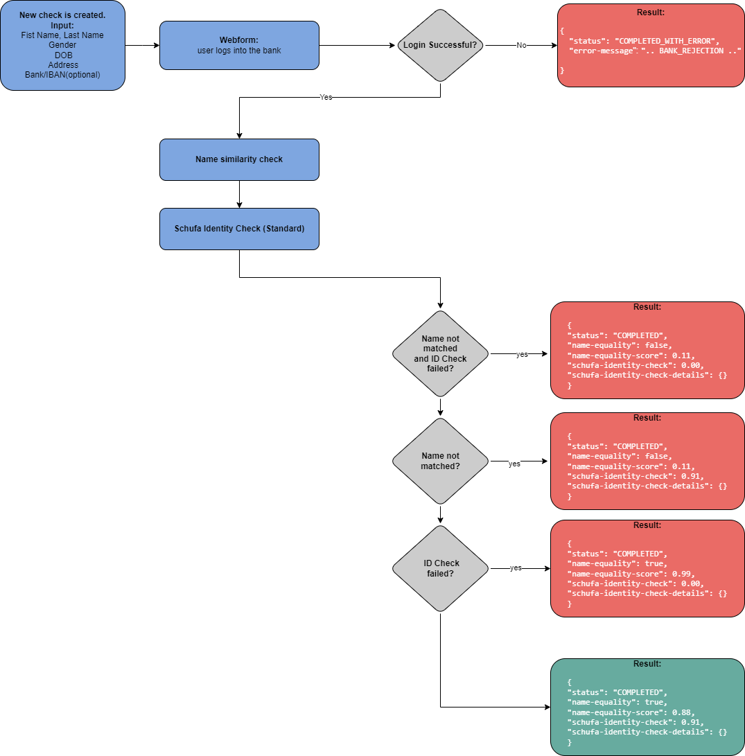
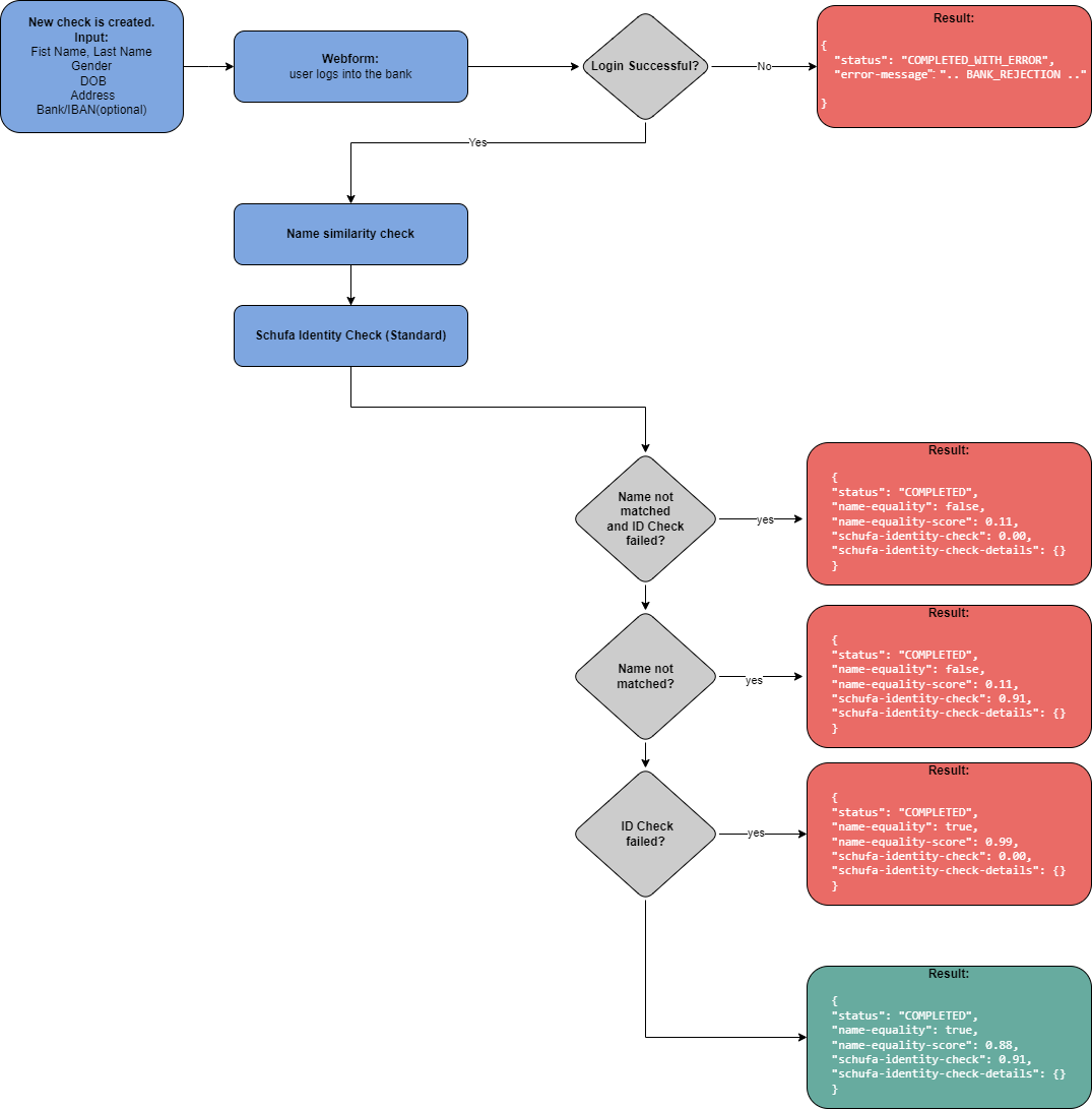
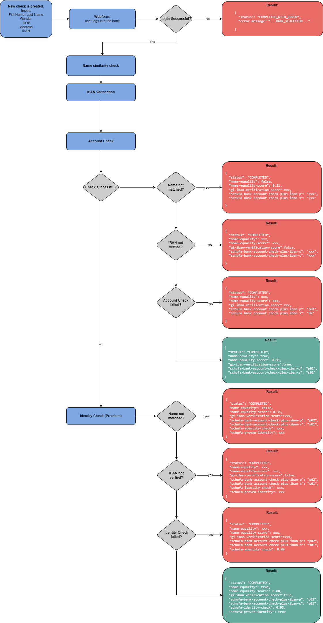
In depth-view: Flow Diagrams
Below a series of diagrams to further visualise the product flows.
What is a Successful Check?
Input values (example) and possible results for the positive and negative verdict(s).
GiroIdent Basis
Recommendation for a check to be considered as successful:
status =
COMPLETEDname-equality = true
GiroIdent Plus
Recommendation for a check to be considered as successful:
status =
COMPLETEDname-equality = true
schufa-identity-check != 0.0
GiroIdent GwG
Recommendation for a check to be considered as successful:
status =
COMPLETEDname-equality = true
gi-iban-verification-score = true
and either
schufa-bank-account-check-plus-iban-p = p01
schufa-bank-account-check-plus-iban-s = s01
or
schufa-identity-check != 0
schufa-proven-identity = true


