Functionality
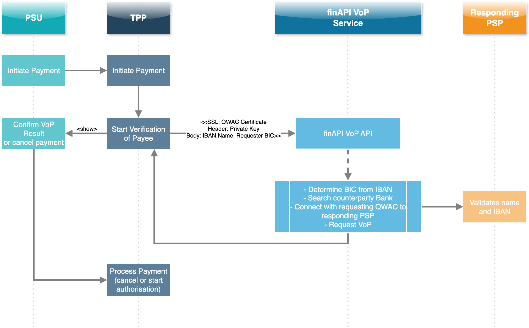
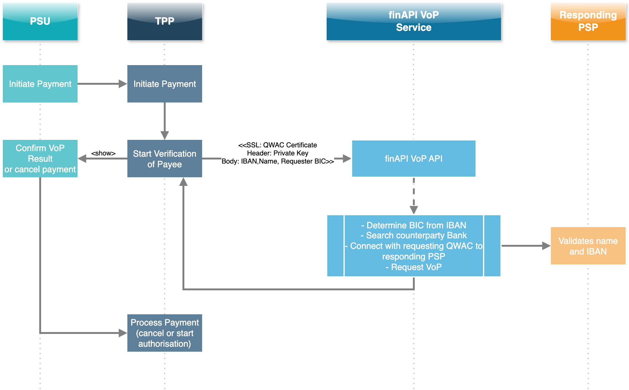
Flow of the Verification of Payee
The PSU (Payment Service User) initiates a payment.
The customer application calls the finAPI VoP API.
finAPI forwards the request to the EPC VoP Scheme.
The receiving bank validates the provided name against the IBAN.
The result is returned to the customer application via finAPI.
Possible Results
Match (
MTCH): The provided name exactly matches the account holder’s name at the receiving bank.No Match (
NMTC): The provided name does not match the account holder’s name at the receiving bank.Close Match (
CMTC): The provided name slightly differs from the account holder’s name; the actual account holder name is returned in the response.Verification Not Possible (
NOAP): The verification could not be performed (e.g., receiving bank not reachable or not part of the scheme).
Note: Regardless of the result, the PSU must always have the option to proceed with or cancel the payment.
